Hot Swap Controller
Analog Devices
RSS
Sample
- Darmowa próbka
- MPN:
- LTC1642A
- Producent:
- ANALOG DEVICES
- Dodany do bazy:
- Ostatnio widziany:
- Zmiana ceny:
- -100% (20.01.2025)
- Poprzednia cena:
- 3.81
Sugerowane produkty dla ltc1642a
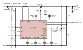
The LTC1642A is a 16-pin Hot Swap™ controller that allows a board to be safely inserted and removed from a live backplane. Using an external N-Channel pass transistor, the board supply voltage can be ramped up at an adjustable rate. A high side switch driver controls the N-Channel gate for supply voltages ranging from 2.97V to 16.5V.
The SENSE pin allows foldback limiting of the load current, with circuit breaker action after an adjustable delay time. The delay allows the part to power-up in current limit. The CRWBR output can be used to trigger an SCR for crowbar protection of the load if the input supply exceeds an adjustable threshold. The RESET output can generate a system reset with adjustable delay when the supply voltage falls below an adjustable threshold. The ON pin cycles the board power. The LTC1642A is available in the 16-pin SSOP package.
Notes
LTC1642
LTC1642A
Recommended for application where VCC is Higher than 12V
Applications
* Hot Board Insertion
* Electronic Circuit Breaker
* InfiniBand™ Systems
* Adjustable Undervoltage and Overvoltage Protection
* Foldback Current Limit
* Adjustable Current Limit Time-Out
* VCC: 2.97V to 16.5V Normal Operation, Protected Against Surges to 33V
* Single Channel NFET Driver
Elecena nie prowadzi sprzedaży elementów elektronicznych, ani w niej nie pośredniczy.
Produkt pochodzi z oferty sklepu Analog Devices