elecena.pl

USB Power Manager with High Voltage Switching Charger

Analog Devices

USB Power Manager with High Voltage Switching Charger RSS Sample
  • Darmowa próbka
MPN:
LTC4089-1
Producent:
ANALOG DEVICES
Dodany do bazy:
Ostatnio widziany:
Zmiana ceny:
-100% (21.01.2025)
Poprzednia cena:
3.54

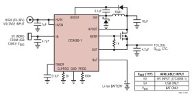
The LTC4089-1 is a USB power manager plus high voltage Li-Ion battery charger. This device controls the total current used by the USB peripheral for operation and battery charging. Battery charge current is automatically reduced such that the sum of the load current and the charge current does not exceed the programmed input current limit. The LTC4089-1 also accommodates high voltage power supplies, such as 12V AC-DC wall adapters, FireWire, or automotive power.

The LTC4089-1 provides a fixed 5V output from the high voltage input to charge single cell Li-Ion batteries. The charge current is programmable and an end-of-charge status output (CHRG) indicates full charge. Also featured is programmable total charge time, an NTC thermistor input used to monitor battery temperature while charging and automatic recharging of the battery.

Part Number

Float Voltage

NTC Hot Threshold

Bat-Track HV Output

LTC4089

4.2V

29% VVNTC

Yes

LTC4089-1

4.1V

32.6% VVNTC

No

LTC4089-3

3.95V

32.6% VVNTC

Yes

LTC4089-5

4.2V

29% VVNTC

No

Applications

* Portable USB Devices—GPS Receivers, Cameras, MP3 Players, PDAs

* Seamless Transition Between Power Sources: Li-Ion Battery, USB, and 6V to 36V External Supply

* High Efficiency 1.2A Charger from 6V to 36V Input

* Load Dependent Charging from USB Input Guarantees Current Compliance

* 215mΩ Internal Ideal Diode plus Optional External Ideal Diode Controller Provides Low Loss Power Path When External Supply/USB Not Present

* Constant-Current/Constant-Voltage Operation with Thermal Feedback to Maximize Charging Rate without Risk of Overheating

* Selectable 100% or 20% Current Limit (e.g., 500mA/ 100mA) from USB Input

* Preset 4.1V Charge Voltage with 0.8% Accuracy

* C/10 Charge Current Detection Output

* NTC Thermistor Input for Temperature Qualified Charging

* Tiny (6mm × 3mm × 0.75mm) 22-Pin DFN Package

Elecena nie prowadzi sprzedaży elementów elektronicznych, ani w niej nie pośredniczy.

Produkt pochodzi z oferty sklepu