elecena.pl

Smart Card Interface with Serial Control

Analog Devices

Smart Card Interface with Serial Control RSS Sample
  • Darmowa próbka
MPN:
LTC4556
Producent:
ANALOG DEVICES
Dodany do bazy:
Ostatnio widziany:
Zmiana ceny:
-100% (20.01.2025)
Poprzednia cena:
2.53

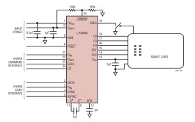
The LTC4556 provides all necessary power control, level translation and supervisory functions for a smart card or S.A.M. card interface. The part contains a low noise charge pump plus LDO for generating VCC power, as well as all necessary level shifting circuitry.

The card voltage can be set to either 1.8V, 3V or 5V. The LTC4556 includes a card detection channel with automatic debounce circuitry. To reduce wiring costs, the LTC4556 interfaces to a microcontroller via a simple 4‑wire serial interface. Multiple devices may be connected in daisy-chain fashion so that the number of wires to the card socket board is independent of the number of sockets. Status data is returned over the same interface.

Extensive security features ensure proper deactivation sequencing in the event of a supply fault or a smart card electrical fault. The smart card pins can withstand greater than 10kV ESD in-situ with no additional components. The LTC4556 is available in a small, low profile (0.75mm), 4mm × 4mm QFN package.

Applications

* Handheld Payment Terminals

* Pay Telephones

* ATM Machines

* POS Terminals

* Computer Keyboards

* Multiple S.A.M. Sockets

* Electrical Specifications Are ISO7816-3 and EMV Compatible* Control/Status Serial Port May be Daisy-Chained for Multicard Applications* Automatic Shutdown on Electrical Faults* Buck Boost Charge Pump Generates 5V, 3V or 1.8V Outputs (Smart Card Classes A, B and C)* Automatic Level Translation* Dynamic Pull-Ups Deliver Fast Signal Rise Times* Supervisory Functions Prevent Smart Card Faults* Low Operating Current: 250μA Typical* VIN: 2.7V to 5.5V* Ultralow Shutdown Current* >10kV ESD on Smart Card Pins* Small 24-Lead 4mm × 4mm QFN Package

Elecena nie prowadzi sprzedaży elementów elektronicznych, ani w niej nie pośredniczy.

Produkt pochodzi z oferty sklepu