105-mW, stereo, analog input headphone amplifier
Texas Instruments
RSS
Sample
Przejdź do sklepu »
- Darmowa próbka
- MPN:
- LM4808
- Producent:
- TEXAS INSTRUMENTS
- Dodany do bazy:
- Ostatnio widziany:
Sugerowane produkty dla lm4808
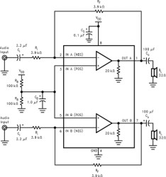
The LM4808 is a dual audio power amplifier capable of delivering 105mW per channel of continuous average power into a 16Ω load with 0.1% (THD+N) from a 5V power supply.
Boomer audio power amplifiers were designed specifically to provide high quality output power with a minimal amount of external components using surface mount packaging. Since the LM4808 does not require bootstrap capacitors or snubber networks, it is optimally suited for low-power portable systems.
The unity-gain stable LM4808 can be configured by external gain-setting resistors.
Elecena nie prowadzi sprzedaży elementów elektronicznych, ani w niej nie pośredniczy.
Produkt pochodzi z oferty sklepu Texas Instruments