elecena.pl

675-mW, mono, analog input Class-AB audio amplifier

Texas Instruments

675-mW, mono, analog input Class-AB audio amplifier RSS Sample
  • Darmowa próbka
MPN:
LM4862
Producent:
TEXAS INSTRUMENTS
Dodany do bazy:
Ostatnio widziany:

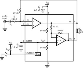
The LM4862 is a bridge-connected audio power amplifier capable of delivering typically 675mW of continuous average power to an 8Ω load with 1% THD+N from a 5V power supply.

Boomer audio power amplifiers were designed specifically to provide high quality output power with a minimal amount of external components. Since the LM4862 does not require output coupling capacitors, bootstrap capacitors, or snubber networks, it is optimally suited for low-power portable systems.

The LM4862 features an externally controlled, low-power consumption shutdown mode, as well as an internal thermal shutdown protection mechanism.

The unity-gain stable LM4862 can be configured by external gain-setting resistors.

Elecena nie prowadzi sprzedaży elementów elektronicznych, ani w niej nie pośredniczy.

Produkt pochodzi z oferty sklepu