elecena.pl

750-mW, stereo, analog input, Class-AB audio amplifier with DC volume control & headphone amp

Texas Instruments

750-mW, stereo, analog input, Class-AB audio amplifier with DC volume control & headphone amp RSS Sample
  • Darmowa próbka
MPN:
LM4865
Producent:
TEXAS INSTRUMENTS
Dodany do bazy:
Ostatnio widziany:

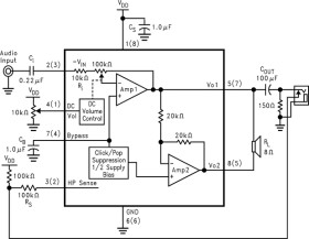
The LM4865 is a mono bridged audio power amplifier with DC voltage volume control. The LM4865 is capable of delivering 750mW of continuous average power into an 8Ω load with less than 1% THD when powered by a 5V power supply. Switching between bridged speaker mode and headphone (single ended) mode is accomplished using the headphone sense pin. To conserve power in portable applications, the LM4865's micropower shutdown mode (IQ = 0.7µA, typ) is activated when less than 300mV is applied to the DC Vol/SD pin.

Boomer audio power amplifiers are designed specifically to provide high power audio output while maintaining high fidelity. They require few external components and operate on low supply voltages.

Elecena nie prowadzi sprzedaży elementów elektronicznych, ani w niej nie pośredniczy.

Produkt pochodzi z oferty sklepu