elecena.pl

1.1-W, mono, analog input Class-AB audio amplifier with ultra-low current shutdown mode

Texas Instruments

1.1-W, mono, analog input Class-AB audio amplifier with ultra-low current shutdown mode RSS Sample
  • Darmowa próbka
MPN:
LM4879
Producent:
TEXAS INSTRUMENTS
Dodany do bazy:
Ostatnio widziany:

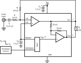
The LM4879 is an audio power amplifier primarily designed for demanding applications in mobile phones and other portable communication device applications. It is capable of delivering 1.1 watt of continuous average power to an 8Ω BTL load with less than 1% distortion (THD+N) from a 5VDC power supply.

Boomer audio power amplifiers were designed specifically to provide high quality output power with a minimal amount of external components. The LM4879 does not require output coupling capacitors or bootstrap capacitors, and therefore is ideally suited for lower-power portable applications where minimal space and power consumption are primary requirements.

The LM4879 features a low-power consumption global shutdown mode, which is achieved by driving the shutdown pin with logic low. Additionally, the LM4879 features an internal thermal shutdown protection mechanism.

The LM4879 contains advanced pop and click circuitry which eliminates noises which would otherwise occur during turn-on and turn-off transitions.

The LM4879 is unity-gain stable and can be configured by external gain-setting resistors.

Elecena nie prowadzi sprzedaży elementów elektronicznych, ani w niej nie pośredniczy.

Produkt pochodzi z oferty sklepu