elecena.pl

16-bit stereo DAC with 50-mW stereo headphone amp & volume control

Texas Instruments

16-bit stereo DAC with 50-mW stereo headphone amp & volume control RSS Sample
  • Darmowa próbka
MPN:
LM4921
Producent:
TEXAS INSTRUMENTS
Dodany do bazy:
Ostatnio widziany:

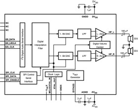
The LM4921 combines a 16-bit resolution stereo I2S input digital-to-analog converter (DAC) with a stereo headphone audio power amplifier. It is primarily designed for demanding applications in mobile phones and other portable communication device applications. The LM4921 features an I2S serial interface for the digital audio information and a 16-bit SPI serial interface for internal register control and communication. With AVDD and DVDD = 3.0VDC and driving a 32Ω single-ended load to a 26mWRMS output level the distortion (THD+N) of the LM4921 will be less than 0.5%. The LM4921 also features a programmable 32-step digital volume control accessed through an SPI interface.

Boomer audio power amplifiers were designed specifically to provide high quality output power with a minimal amount of external components. It is, therefore, ideally suited for mobile phone and other low voltage applications where minimal power consumption is a primary requirement.

The LM4921 features a low-power consumption shutdown mode, and also has an internal thermal shutdown protection mechanism.

Elecena nie prowadzi sprzedaży elementów elektronicznych, ani w niej nie pośredniczy.

Produkt pochodzi z oferty sklepu