elecena.pl

2.2-W, stereo, analog input Class-AB audio amplifier with I2C control interface

Texas Instruments

2.2-W, stereo, analog input Class-AB audio amplifier with I2C control interface RSS Sample
  • Darmowa próbka
MPN:
LM4936
Producent:
TEXAS INSTRUMENTS
Dodany do bazy:
Ostatnio widziany:

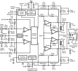
The LM4936 is a monolithic integrated circuit that provides volume control, and stereo bridged audio power amplifiers capable of producing 2W into 4Ω When properly mounted to the circuit board, LM4936MH will deliver 2W into 4Ω. See section for more information. with less than 1% THD or 2.2W into 3Ω An LM4936MH that has been properly mounted to the circuit board and forced-air cooled will deliver 2.2W into 3Ω. with less than 1% THD.

Boomer audio integrated circuits were designed specifically to provide high quality audio while requiring a minimum amount of external components. The LM4936 incorporates a SPI or I2C Control Interface that runs the volume control, stereo bridged audio power amplifiers and a selectable gain or bass boost. All of the LM4936's features (i.e. SD, Mode, Mute, Gain Sel) make it optimally suited for multimedia monitors, portable radios, desktop, and portable computer applications.

The LM4936 features an externally controlled, low-power consumption shutdown mode, and both a power amplifier and headphone mute for maximum system flexibility and performance.

Elecena nie prowadzi sprzedaży elementów elektronicznych, ani w niej nie pośredniczy.

Produkt pochodzi z oferty sklepu