90V active clamp voltage mode PWM controller with P or N-channel clamp FET and 0.25V CS threshold
Texas Instruments
RSS
Sample
- Darmowa próbka
- MPN:
- LM5025
- Producent:
- TEXAS INSTRUMENTS
- Dodany do bazy:
- Ostatnio widziany:
Sugerowane produkty dla lm5025
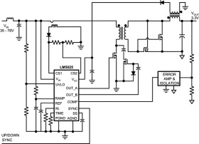
The LM5025 PWM controller contains all of the features necessary to implement power converters using the active clamp and reset technique. The device can be configured to control either a P-channel clamp switch or an N-channel clamp switch. With the active clamp technique, higher efficiencies and greater power densities can be realized compared to conventional catch winding or RDC clamp and reset techniques.
Two control outputs are provided, the main power switch control (OUTA), and the active clamp switch control (OUTB). The active clamp output can be configured for either a specified overlap time (for P-channel switch applications) or a specified deadtime (for Nchannel applications). The two internal compound gate drivers parallel both MOS and bipolar devices, providing superior gate drive characteristics. This controller is designed for high-speed operation including an oscillator frequency range up to 1 MHz and total PWM and current sense propagation delays less than 100 ns.
The LM5025 includes a high-voltage start-up regulator that operates over a wide input range of 13 V to 90 V. Additional features include: line undervoltage lockout (UVLO), soft-start, oscillator UP and DOWN sync capability, precision reference and thermal shutdown.
Elecena nie prowadzi sprzedaży elementów elektronicznych, ani w niej nie pośredniczy.
Produkt pochodzi z oferty sklepu Texas Instruments