elecena.pl

90V active clamp voltage mode PWM controller with P or N-channel clamp FET and 0.5V CS threshold

Texas Instruments

90V active clamp voltage mode PWM controller with P or N-channel clamp FET and 0.5V CS threshold RSS Sample
  • Darmowa próbka
MPN:
LM5025A
Producent:
TEXAS INSTRUMENTS
Dodany do bazy:
Ostatnio widziany:

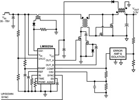
The LM5025A is a functional variant of the LM5025 active clamp PWM controller. The functional differences of the LM5025A are that the CS1 and CS2 current limit thresholds have been increased to 0.5 V, the internal CS2 filter discharge device has been disabled and no longer operates each clock cycle, and the internal VCC and VREF regulators continue to operate when the line UVLO pin is below threshold.

The LM5025A PWM controller contains all of the features necessary to implement power converters using the Active Clamp / Reset technique. With the active clamp technique, higher efficiencies and greater power densities can be realized compared to conventional catch winding or RDC clamp / reset techniques. Two control outputs are provided: the main power switch control (OUTA) and the active clamp switch control (OUTB). The two internal compound gate drivers parallel both MOS and bipolar devices, providing superior gate drive characteristics. This controller is designed for high-speed operation including an oscillator frequency range up to 1 MHz and total PWM and current sense propagation delays less than 100 ns. The LM5025A includes a high-voltage start-up regulator that operates over a wide input range of 13 V to 90 V. Additional features include: line undervoltage lockout (UVLO), soft start, oscillator UP and DOWN sync capability, precision reference, and thermal shutdown.

Elecena nie prowadzi sprzedaży elementów elektronicznych, ani w niej nie pośredniczy.

Produkt pochodzi z oferty sklepu