elecena.pl

100-V active clamp current mode PWM controller with P or N-channel clamp FET and CS restart timer

Texas Instruments

100-V active clamp current mode PWM controller with P or N-channel clamp FET and CS restart timer RSS Sample
  • Darmowa próbka
MPN:
LM5026
Producent:
TEXAS INSTRUMENTS
Dodany do bazy:
Ostatnio widziany:

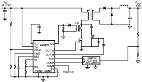
The LM5026 PWM controller contains all of the features necessary to implement power converters utilizing the active clamp and reset technique with current-mode control. With the active clamp technique, higher efficiencies and greater power densities can be realized compared to conventional catch winding or RDC clamp and reset techniques. Two control outputs are provided, the main power switch control (OUTA) and the active clamp switch control (OUTB). The device can be configured to control either a P-Channel or N-Channel clamp switch. The main gate driver features a compound configuration, consisting of both MOS and Bipolar devices, providing superior gate drive characteristics. The LM5026 can be configured to operate with bias voltages over a wide input range of 8 V to 100 V. Additional features include programmable maximum duty cycle, line undervoltage lockout, cycle-by-cycle current limit, hiccup mode fault operation with adjustable timeout delay, PWM slope compensation, soft-start, 1-MHz capable oscillator with synchronization input and output capability, precision reference, and thermal shutdown.

Elecena nie prowadzi sprzedaży elementów elektronicznych, ani w niej nie pośredniczy.

Produkt pochodzi z oferty sklepu