elecena.pl

100-V push-pull current mode PWM controller

Texas Instruments

100-V push-pull current mode PWM controller RSS Sample
  • Darmowa próbka
MPN:
LM5030
Producent:
TEXAS INSTRUMENTS
Dodany do bazy:
Ostatnio widziany:

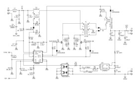
The LM5030 high-voltage PWM controller contains all of the features needed to implement push-pull and bridge topologies, using current-mode control in a small 10-pin package. This device provides two alternating gate driver outputs. The LM5030 includes a high-voltage start-up regulator that operates over a wide input range of 14 V to 100 V. Additional features include: error amplifier, precision reference, dual mode current limit, slope compensation, softstart, sync capability, and thermal shutdown. This high speed IC has total propagation delays less than 100 ns and a 1-MHz capable single-resistor adjustable oscillator.

Elecena nie prowadzi sprzedaży elementów elektronicznych, ani w niej nie pośredniczy.

Produkt pochodzi z oferty sklepu