Power Operational Amplifier
Texas Instruments
RSS
Sample
Przejdź do sklepu »
- Darmowa próbka
- MPN:
- LM675
- Producent:
- TEXAS INSTRUMENTS
- Dodany do bazy:
- Ostatnio widziany:
Sugerowane produkty dla lm675
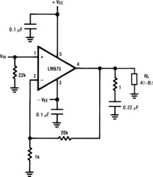
The LM675 is a monolithic power operational amplifier featuring wide bandwidth and low input offset voltage, making it equally suitable for AC and DC applications.
The LM675 is capable of delivering output currents in excess of 3 amps, operating at supply voltages of up to 60V. The device overload protection consists of both internal current limiting and thermal shutdown. The amplifier is also internally compensated for gains of 10 or greater.
Elecena nie prowadzi sprzedaży elementów elektronicznych, ani w niej nie pośredniczy.
Produkt pochodzi z oferty sklepu Texas Instruments