elecena.pl

2 remote and 1 local temp sensor, fan control, hardware and 8 power supply voltage monitors

Texas Instruments

2 remote and 1 local temp sensor, fan control, hardware and 8 power supply voltage monitors RSS Sample
  • Darmowa próbka
MPN:
LM87
Producent:
TEXAS INSTRUMENTS
Dodany do bazy:
Ostatnio widziany:

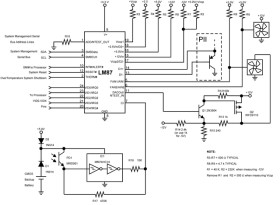
The LM87 is a highly integrated data acquisition system for hardware monitoring of servers, Personal Computers, or virtually any microprocessor-based system. In a PC, the LM87 can be used to monitor power supply voltages, motherboard and processor temperatures, and fan speeds. Actual values for these inputs can be read at any time. Programmable WATCHDOG limits in the LM87 activate a fully programmable and maskable interrupt system with two outputs (INT# and THERM#).

The LM87 has an on-chip digital output temperature sensor with 8-bit resolution as well as the capability of monitoring 2 external diode temperatures to 8-bit resolution, an 8 channel analog input ADC with 8-bit resolution and an 8-bit DAC. A channel on the ADC measures the supply voltage applied to the LM87, nominally 3.3 V. Two of the ADC inputs can be redirected to a counter that can measure the speed of up to 2 fans. A slow speed ΣΔ ADC architecture allows stable measurement of signals in an extremely noisy environment. The DAC, with a 0 to 2.5 V output voltage range, can be used for fan speed control. Additional inputs are provided for Chassis Intrusion detection circuits, and VID monitor inputs. The VID monitor inputs can also be used as IRQ inputs if VID monitoring is not required. The LM87 has a Serial Bus interface that is compatible with SMBus and I2C.

Elecena nie prowadzi sprzedaży elementów elektronicznych, ani w niej nie pośredniczy.

Produkt pochodzi z oferty sklepu