elecena.pl

Dual-Channel Integrated Mean Square Power Detector for CDMA & WCDMA

Texas Instruments

Dual-Channel Integrated Mean Square Power Detector for CDMA & WCDMA RSS Sample
  • Darmowa próbka
MPN:
LMV232
Producent:
TEXAS INSTRUMENTS
Dodany do bazy:
Ostatnio widziany:

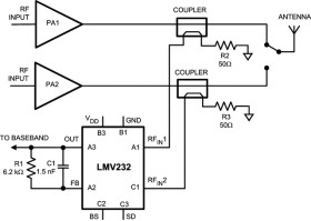
The LMV232 dual RF detector is designed for RF transmit power measurement in mobile phones. This dual mean square IC is especially suited for accurate power measurement of RF signals exhibiting high peak-to-average ratios used in 3G and UMTS/CDMA applications. The LMV232 saves calibration steps and system certification and is highly accurate. The circuit operates with a single supply from 2.5 to 3.3V.

The LMV232 contains a mean square detector with two sequentially selectable RF inputs. The RF input power range of the device has been optimized for use with a 20 dB directional coupler, without the need for additional external components. A single external RC combination between FB and OUT provides an externally configurable gain and LF filter bandwidth of the device.

The device has two digital interfaces. A shutdown function is available to set the device in a low-power shutdown mode. In case SD = HIGH, the device is in shutdown, if SD = LOW the device is active. The Band-Select function controls the selection of the active RF input channel. In case BS = HIGH, RFIN1 is active. In case BS = LOW, RFIN2 is active.

The dual mean square detector is offered in an 8-bump DSBGA 1.5 x 1.5 x 0.6 mm package. This DSBGA package has the smallest footprint and height.

Elecena nie prowadzi sprzedaży elementów elektronicznych, ani w niej nie pośredniczy.

Produkt pochodzi z oferty sklepu