elecena.pl

5kVrms, 4A/6A single-channel isolated gate driver with 5V UVLO for GaNFETs & MOSFETs

Texas Instruments

5kVrms, 4A/6A single-channel isolated gate driver with 5V UVLO for GaNFETs & MOSFETs RSS Sample
  • Darmowa próbka
MPN:
UCC5304
Producent:
TEXAS INSTRUMENTS
Dodany do bazy:
Ostatnio widziany:

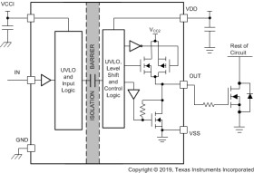
The UCC5304 device is an isolated single-channel gate driver with 4-A peak-source and 6-A peak-sink current. It is designed to drive power MOSFETs and GaNFETs in PFC, Isolated AC/DC, DC/DC, and synchronous rectification applications, with fast switching performance and robust ground bounce protection through greater than 100-V/ns common-mode transient immunity (CMTI).

The UCC5304 is available in a 8.5 mm SOIC-8 (DWV) package and can support isolation voltage up to 5-kVRMS. Compared to an optocoupler, the UCC5304 family has lower part-to-part skew, lower propagation delay, higher operating temperature, and higher CMTI.

Protection features include: IN pin rejects input transient shorter than 5-ns; both input and output can withstand –2-V spikes for 200-ns, both supplies have undervoltage lockout (UVLO), and active pull down protection clamps the output below 2.1-V when unpowered or floated.

With these features, this device enables high efficiency, high power density, and robustness in a wide variety of power applications.

Elecena nie prowadzi sprzedaży elementów elektronicznych, ani w niej nie pośredniczy.

Produkt pochodzi z oferty sklepu