elecena.pl

High-density flyback controller for active-clamp (ACF) and zero-voltage switching (ZVS) topologies

Texas Instruments

High-density flyback controller for active-clamp (ACF) and zero-voltage switching (ZVS) topologies RSS Sample
  • Darmowa próbka
MPN:
UCC28782
Producent:
TEXAS INSTRUMENTS
Dodany do bazy:
Ostatnio widziany:

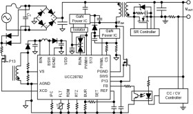
The UCC28782 is a high-density active-clamp flyback (ACF) controller for USB Type C™ PD applications and allows for efficiencies over 93% by recovering the leakage inductance energy and adaptive ZVS tracking over the full load range.

With a maximum frequency of 1.5 MHz the magnetics can be minimized. Frequency dithering helps to improve EMI margin. The UCC28782 also integrates dynamic bias power management to optimize the gate drive for Si or GaN MOSFETs.

Adaptive Burst Mode (ABM) combined with Low Power Mode (LPM) and Standby Power mode (SBP) work together to increase light-load efficiency while reducing ripple and audible noise.

The UCC28782 also integrates an X-Cap discharge function to discharge the residual input voltage when power is removed.

The UCC28782 has multiple protection modes and options for retry or latch-off responses depending on the application needs. See Device Comparison Table.

Elecena nie prowadzi sprzedaży elementów elektronicznych, ani w niej nie pośredniczy.

Produkt pochodzi z oferty sklepu