elecena.pl

Automotive, 3kVRMS 4A/6A two-channel gate driver with enable logic and programmable deadtime

Texas Instruments

Automotive, 3kVRMS 4A/6A two-channel gate driver with enable logic and programmable deadtime RSS Sample
  • Darmowa próbka
MPN:
UCC21331-Q1
Producent:
TEXAS INSTRUMENTS
Dodany do bazy:
Ostatnio widziany:

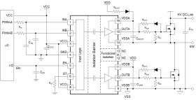
The UCC21331-Q1 is an isolated dual channel gate driver family with programmable dead time and wide temperature range. It is designed with 4A peak-source and 6A peak-sink current to drive power MOSFET, SiC, and IGBT transistors.

The UCC21331-Q1 can be configured as two low-side drivers, two high-side drivers, or a half-bridge driver. The input side is isolated from the two output drivers by a 3kVRMS isolation barrier, with a minimum of 125V/ns common-mode transient immunity (CMTI).

Protection features include: resistor programmable dead time, disable feature to shut down both outputs simultaneously, and integrated de-glitch filter that rejects input transients shorter than 5ns. All supplies have UVLO protection.

With all these advanced features, the UCC21331-Q1 device enables high efficiency, high power density, and robustness in a wide variety of power applications.

Elecena nie prowadzi sprzedaży elementów elektronicznych, ani w niej nie pośredniczy.

Produkt pochodzi z oferty sklepu