elecena.pl

36V, 1A, 500KHz current mode PWM controller with 16V and 10V UVLO 50% duty cycle

Texas Instruments

36V, 1A, 500KHz current mode PWM controller with 16V and 10V UVLO 50% duty cycle RSS Sample
  • Darmowa próbka
MPN:
UC2844L
Producent:
TEXAS INSTRUMENTS
Dodany do bazy:
Ostatnio widziany:

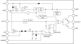
The UC284xL control device is a pin-for-pin compatible improved version of the UC284x family. Providing the necessary features to control current-mode or switched-mode power supplies, this device provides improved features: higher VCC range at 36V, lower start-up current at 0.25mA, tighter operating current tolerance at 15mA max, and faster response on cycle-by-cycle current protection at 100ns. Output driver of UC284xL is improved with shorter rise and fall time at 75ns max to reduce switching loss, and stronger driver capabilities with lower output low level farther from the FETs threshold voltage.

Elecena nie prowadzi sprzedaży elementów elektronicznych, ani w niej nie pośredniczy.

Produkt pochodzi z oferty sklepu