5.5-V input, 1-A step-down module with integrated inductor in 2 x 2.5 x 1.1-mm μSIP package
Texas Instruments
RSS
Sample
- Darmowa próbka
- MPN:
- TPSM82821
- Producent:
- TEXAS INSTRUMENTS
- Dodany do bazy:
- Ostatnio widziany:
Sugerowane produkty dla tpsm8282x
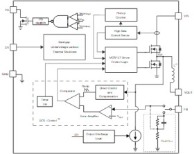
The TPSM8282x device family consists of a 1-A, 2-A, and 3-A step-down converter MicroSiP™ power modules optimized for small solution size and high efficiency.
The power modules integrate a synchronous step-down converter and an inductor to simplify design, reduce external components and save PCB area. The TPSM8282x is available in two flavors. The first includes an automatically entered power save mode to maintain high efficiency down to very light loads for extending the system battery run-time. The second version, the TPSM8282xA, runs in forced-PWM maintaining a continuous conduction mode at all currents to minimize the output ripple. In PWM mode the converter operates with a nominal switching frequency of 4MHz.
In power save mode, the device operates with typically 4-µA quiescent current. Using the DCS-Control topology, the device achieves excellent load transient performance and accurate output voltage regulation. The EN and PG pins, which support sequencing configurations, bring a flexible system design. An integrated soft start-up reduces the inrush current required from the input supply. Overtemperature protection and hiccup short circuit protection deliver a robust and reliable solution.
Elecena nie prowadzi sprzedaży elementów elektronicznych, ani w niej nie pośredniczy.
Produkt pochodzi z oferty sklepu Texas Instruments