elecena.pl

SIMPLE SWITCHER® 5-V to 36-V, 4-A high-output voltage power module

Texas Instruments

SIMPLE SWITCHER® 5-V to 36-V, 4-A high-output voltage power module RSS Sample
  • Darmowa próbka
MPN:
TPSM13604H
Producent:
TEXAS INSTRUMENTS
Dodany do bazy:
Ostatnio widziany:

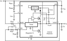
The TPSM13604H SIMPLE SWITCHER power module is an easy-to-use step-down DC-DC solution that can drive up to 4-A load at low switching frequencies with exceptional power conversion efficiency, line and load regulation, and output accuracy. The TPSM13604H is available in an innovative package that enhances thermal performance and allows for hand or machine soldering.

The TPSM13604H can accept an input voltage rail between 5 V and 36 V and deliver an adjustable and highly accurate output voltage as low as 3 V. The TPSM13604H only requires three external resistors and four external capacitors to complete the power solution. The TPSM13604H has a reliable and robust design with the following protection features: thermal shutdown, input undervoltage lockout, output over-voltage protection, short-circuit protection, and output current limit, and allows start-up into a pre-biased output. A single resistor adjusts the switching frequency up to 700 kHz.

Elecena nie prowadzi sprzedaży elementów elektronicznych, ani w niej nie pośredniczy.

Produkt pochodzi z oferty sklepu