Automotive three-channel high-side LED driver with thermal sharing
Texas Instruments
RSS
Sample
- Darmowa próbka
- MPN:
- TPS92623-Q1
- Producent:
- TEXAS INSTRUMENTS
- Dodany do bazy:
- Ostatnio widziany:
Sugerowane produkty dla tps92623
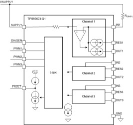
The TPS92623-Q1 three-channel LED driver includes a unique thermal management design to reduce temperature rising on the device. The TPS92623-Q1 is a linear driver directly powered by automotive batteries with large voltage variations to output full current loads up to 150 mA per channel. External shunt resistors are leveraged to share output current and dissipate power out of the driver. The devices full-diagnostic capabilities include LED open, LED short-to-GND circuit and device overtemperature protection.
The one-fails–all-fail feature of TPS92623-Q1 is able to work together with other LED drivers, such as the TPS9261x-Q1, TPS9262x-Q1, TPS92630/8-Q1, and TPS92830-Q1 devices, to address different requirements.
Elecena nie prowadzi sprzedaży elementów elektronicznych, ani w niej nie pośredniczy.
Produkt pochodzi z oferty sklepu Texas Instruments