Radiation-tolerant, -3-V to -16.5-V input, 1-A, negative linear regulator in space-enhanced plastic
Texas Instruments
RSS
Sample
- Darmowa próbka
- MPN:
- TPS7H1210-SEP
- Producent:
- TEXAS INSTRUMENTS
- Dodany do bazy:
- Ostatnio widziany:
Sugerowane produkty dla tps7h1210
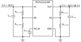
The TPS7H1210-SEP negative voltage linear regulator is a low noise, high PSRR regulator capable of sourcing a maximum load of 1 A.
The regulator include a CMOS logic-level-compatible enable pin (EN) to allow for user-customizable power management schemes. Other features include built-in current limit and thermal shutdown to protect the device and system during fault conditions.
The TPS7H1210-SEP device is designed using bipolar technology primarily for high-accuracy, low-noise applications, where clean voltage rails are critical to maximize system performance. Therefore, it ideal to power op amps, ADCs, DACs, and other high-performance analog circuitry.
Additionally, the TPS7H1210-SEP device is suitable for post DC-DC converter regulation. By filtering the output voltage ripple inherent to DC-DC switching conversion, maximum system performance is ensured in sensitive devices and RF applications.
Elecena nie prowadzi sprzedaży elementów elektronicznych, ani w niej nie pośredniczy.
Produkt pochodzi z oferty sklepu Texas Instruments