elecena.pl

Radiation-hardened, QMLV and QMLP, 1.5A ultra-low-noise high-PSRR low-dropout (LDO) regulator

Texas Instruments

Radiation-hardened, QMLV and QMLP, 1.5A ultra-low-noise high-PSRR low-dropout (LDO) regulator RSS Sample
  • Darmowa próbka
MPN:
TPS7H1111-SP
Producent:
TEXAS INSTRUMENTS
Dodany do bazy:
Ostatnio widziany:

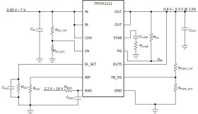
The TPS7H1111 is an ultra-low noise, high PSRR, low dropout linear regulator (LDO) optimized for powering radio-frequency (RF) devices in a space environment. It is capable of sourcing up to 1.5 A over a 0.85-V to 7-V input range with a 2.2-V to 14-V bias supply.

The high performance of the device limits power-supply generated phase noise and clock jitter, making this device ideal for powering high-performance ADCs, DACs, VCOs, PLLs, SerDes, and other RF components in satellites. For digital loads (such as FPGAs and DSPs) requiring low voltage operation, the exceptional accuracy and excellent transient performance ensure optimal system performance.

A standard microcircuit drawing (SMD) is available for the QML variants, 5962R21203. A vendor item drawing (VID) is available for the -SEP variant, V62/23602.

Elecena nie prowadzi sprzedaży elementów elektronicznych, ani w niej nie pośredniczy.

Produkt pochodzi z oferty sklepu