elecena.pl

1-A, ultra-low noise, ultra-high PSRR, RF voltage regulator

Texas Instruments

1-A, ultra-low noise, ultra-high PSRR, RF voltage regulator RSS Sample
  • Darmowa próbka
MPN:
TPS7A94
Producent:
TEXAS INSTRUMENTS
Dodany do bazy:
Ostatnio widziany:

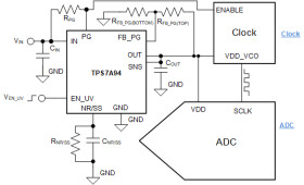
The TPS7A94 is an ultra-low-noise (0.46 µV RMS), low-dropout (LDO) voltage regulator capable of sourcing 1 A with only 150 mV of dropout. The low dropout, in conjunction with a wide bandwidth error amplifier, allows for very high PSRR (110 dB at 1 kHz and 50 dB at 1 MHz) under low operating headroom (500 mV) and high output current (750 mA).

The device output is adjustable from 0 V to 5.5 V with an external resistor. With the wide input voltage range, the device supports operation as low as 1.7 V and up to 5.7 V. The device includes programmable current limit, programmable PG threshold, and precision enable, allowing better control in the application.

With the high-accuracy reference and wide-bandwidth topology, the device can be easily paralleled to achieve lower noise and higher current.

With 1% output voltage accuracy (over line, load, and temperature) and soft-start capabilities to reduce inrush current, the device is an excellent choice for powering sensitive analog low-voltage devices.

Elecena nie prowadzi sprzedaży elementów elektronicznych, ani w niej nie pośredniczy.

Produkt pochodzi z oferty sklepu