elecena.pl

300-mA, low input and output voltage, ultra-low-dropout (LDO) voltage regulator

Texas Instruments

300-mA, low input and output voltage, ultra-low-dropout (LDO) voltage regulator RSS Sample
  • Darmowa próbka
MPN:
TPS7A13
Producent:
TEXAS INSTRUMENTS
Dodany do bazy:
Ostatnio widziany:

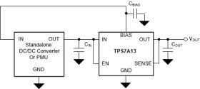
The TPS7A13 is a small, low-dropout regulator (LDO) with excellent transient response. This device can source 300 mA with outstanding ac performance (load and line transient responses). The input voltage range is from 0.7 V to 2.2 V, and the output range is from 0.5 V to 2.05 V with a very high accuracy of 1% over load, line, and temperature.

The primary power path is through the IN pin and can be connected to a power supply as low as 50 mV above the output voltage. All electrical characteristics (including excellent output voltage tolerance, transient response, and PSRR) are specified for input voltages 100 mV greater than the output voltage, thereby yielding high practical efficiency. This regulator supports very low input voltages with the use of a higher, externally supplied V BIAS rail that is used to power the internal circuitry of the LDO. For example, the supply voltage to the IN pin can be the output of a high-efficiency, DC/DC step-down regulator and the BIAS pin supply voltage can be a rechargeable battery.

The TPS7A13 is equipped with an active pulldown circuit to quickly discharge the output when disabled, and provides a known start-up state.

The TPS7A13 is available in an ultra-small 0.71-mm × 1.0-mm, 6-bump DSBGA package that makes the device suitable for space-constrained applications.

Elecena nie prowadzi sprzedaży elementów elektronicznych, ani w niej nie pośredniczy.

Produkt pochodzi z oferty sklepu