elecena.pl

Automotive, 300-mA, low-IQ, high-PSRR, LDO voltage regulator with high accuracy and enable

Texas Instruments

Automotive, 300-mA, low-IQ, high-PSRR, LDO voltage regulator with high accuracy and enable RSS Sample
  • Darmowa próbka
MPN:
TPS784-Q1
Producent:
TEXAS INSTRUMENTS
Dodany do bazy:
Ostatnio widziany:

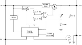
The TPS784-Q1 ultra low-dropout regulator (LDO) is a small, low quiescent current LDO that can source 300 mA with excellent line and load transient performance.

The low output noise and great PSRR performance make the device suitable to power sensitive analog loads. The TPS784-Q1 is a flexible device for post regulation because this device supports an input voltage range from 1.65 V to 6.0 V and offers an adjustable output range of 1.2 V to 5.5 V. The device also features fixed output voltages from 0.65 V to 5.0 V for powering common voltage rails.

The TPS784-Q1 offers foldback current limit to reduce power dissipation during over current condition. The EN input helps with power sequencing requirements of the system. The internal soft-start provides a controlled start up, reducing the inrush current and allowing for lower input capacitance to be used.

The TPS784-Q1 provides an active pulldown circuit to quickly discharge output loads when disabled.

Elecena nie prowadzi sprzedaży elementów elektronicznych, ani w niej nie pośredniczy.

Produkt pochodzi z oferty sklepu