elecena.pl

60-nA quiescent current boost converter with supercap management

Texas Instruments

60-nA quiescent current boost converter with supercap management RSS Sample
  • Darmowa próbka
MPN:
TPS61094
Producent:
TEXAS INSTRUMENTS
Dodany do bazy:
Ostatnio widziany:

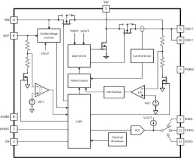
The TPS61094 is a 60-nA IQ boost converter with supercap management. The device provides a power supply solution for smart meter and super capacitor backup power applications.

The TPS61094 has a wide input voltage range and output voltage up to 5.5 V. When the TPS61094 works in buck mode and charges the supercap, the charging current and the termination voltage are programmable with two external resistors. When the TPS61094 works in boost mode, the output voltage is programmable with an external resistor.

During automatic buck or boost mode (EN = 1, MODE = 1), when the input power supply is applied, the device bypasses the input voltage to the output while it is capable of charging a backup supercap. When the input power supply is disconnected or lower than the output target voltage, the TPS61094 enters boost mode and regulates output voltage from a backup supercap. The TPS61094 consumes 60-nA quiescent current in this mode.

The TPS61094 supports true shutdown mode (EN = 0, MODE = 1) and the forced bypass mode (EN = 0, MODE = 0). In true shutdown mode, the TPS61094 completely disconnects the load from the input supply. When supporting forced bypass mode, the TPS61094 connects the load to the input voltage directly through a bypass switch and only consumes 4-nA current to achieve long battery life.

Elecena nie prowadzi sprzedaży elementów elektronicznych, ani w niej nie pośredniczy.

Produkt pochodzi z oferty sklepu