4-V to 18-V input, voltage mode, 15-A synchronous SWIFT™ step-down converter with remote sense
Texas Instruments
RSS
Sample
Przejdź do sklepu »
- Darmowa próbka
- MPN:
- TPS542A52
- Producent:
- TEXAS INSTRUMENTS
- Dodany do bazy:
- Ostatnio widziany:
Sugerowane produkty dla tps542a52
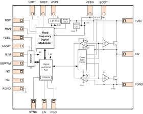
The TPS542A52 is a high-efficiency synchronous buck converter with differential remote sense. This device features fixed-frequency, voltage-control mode with pinstrap selectable internal compensation for reduced system cost and complexity. The PWM can be synchronized to an external clock through the SYNC pin. Other key features include PFM for high light load efficiency, low shutdown quiescent current draw, adjustable UVLO through the EN pin and monotonic start up into pre-biased conditions. The TPS542A52 is a lead-free device. It is fully RoHS compliant without exemption.
Elecena nie prowadzi sprzedaży elementów elektronicznych, ani w niej nie pośredniczy.
Produkt pochodzi z oferty sklepu Texas Instruments