PMIC for DDR5 server DIMMs
Texas Instruments
RSS
Sample
- Darmowa próbka
- MPN:
- TPS53832
- Producent:
- TEXAS INSTRUMENTS
- Dodany do bazy:
- Ostatnio widziany:
Sugerowane produkty dla tps53832
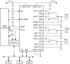
The TPS53832 is D-CAP+™ mode integrated step-down converter for DDR5 on-DIMM power supply. It provides VDD, VDDQ and VPP voltages to the DRAM chips on the DIMM module with configurable current capability. The high-current rail can be configured to 2-phase or 2 outputs to supply up to 7 A (or 3.5A + 3.5 A) current with D-CAP+™ mode control. The converter also employs internal compensation for ease of use and reduce external components.
The converter provides a full set of telemetry, including input voltage, output voltage, and output current. overvoltage, undervoltage, overcurrent limit, and over-temperature protections are provided as well.
The TPS53832 is packaged in a thermally-enhanced 35-pin QFN and operates from -40°C to +125°C.
Elecena nie prowadzi sprzedaży elementów elektronicznych, ani w niej nie pośredniczy.
Produkt pochodzi z oferty sklepu Texas Instruments