elecena.pl

2.7-V to 16-V, 10-A, 6-mΩ load switch with fast overvoltage protection and current monitoring

Texas Instruments

2.7-V to 16-V, 10-A, 6-mΩ load switch with fast overvoltage protection and current monitoring RSS Sample
  • Darmowa próbka
MPN:
TPS22811
Producent:
TEXAS INSTRUMENTS
Dodany do bazy:
Ostatnio widziany:

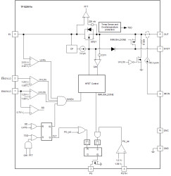
The TPS22811x is a highly-integrated, power-distribution solution in a small package. The device allows control and monitoring of power supply rails using minimum number of external components.

Output slew rate and inrush current can be adjusted using one external capacitor. Loads are protected from input overvoltage conditions by cutting off the output if input exceeds an adjustable overvoltage threshold. The device integrates a fast-trip response to provide protection against severe faults at the output during steady-state.

The devices provide an accurate analog sense of the output load current as well as a digital power-good indication to help with system monitoring and diagnostics.

The devices are available in a 2-mm × 2-mm, 10-pin HotRod™ QFN package for improved thermal performance and reduced system footprint.

The devices are characterized for operation over a junction temperature range of –40°C to +125°C.

Elecena nie prowadzi sprzedaży elementów elektronicznych, ani w niej nie pośredniczy.

Produkt pochodzi z oferty sklepu