Automotive, 5.5-V, low-voltage, high-performance quad push-pull comparator with 120-ns delay
Texas Instruments
RSS
Sample
- Darmowa próbka
- MPN:
- TLV9034-Q1
- Producent:
- TEXAS INSTRUMENTS
- Dodany do bazy:
- Ostatnio widziany:
Sugerowane produkty dla of100
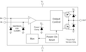
The TLV902x-Q1 and TLV903x-Q1 are a family of Automotive grade single, dual and quad channel comparators. The family offers low input offset voltage, fault-tolerant inputs and a excellent speed-to-power combination with a propagation delay of 100ns with a quiescent supply current of only 18µA per channel.
The family also includes a Power-on Reset (POR) feature that makes sure the output is in a known state until the minimum supply voltage has been reached to prevent output transients during system power-up and power-down.
These comparators also feature fault-tolerant inputs that can go up to 6V without damage with no output phase inversion. This makes this family of comparators designed for precision voltage monitoring in harsh, noisy environments.
The TLV902x-Q1 have an open-drain output that may be pulled-up below or beyond the supply voltage, making it appropriate for low voltage logic translators.
The TLV903x-Q1 have a push-pull output stage capable of sinking and sourcing many milliamps of current to drive LEDs or a capacitive load such as a MOSFET gate.
The TLV90x0-Q1 and TLV90x1-Q1 are alternate pinouts of the single device.
The family is specified for the Automotive temperature range of -40°C to +125°C and are available in a standard leaded and leadless packages.
Elecena nie prowadzi sprzedaży elementów elektronicznych, ani w niej nie pośredniczy.
Produkt pochodzi z oferty sklepu Texas Instruments