elecena.pl

Automotive local interconnect network (LIN) transceiver with WAKE/INH and 58V bus fault protection

Texas Instruments

Automotive local interconnect network (LIN) transceiver with WAKE/INH and 58V bus fault protection RSS Sample
  • Darmowa próbka
MPN:
TLIN2021-Q1
Producent:
TEXAS INSTRUMENTS
Dodany do bazy:
Ostatnio widziany:

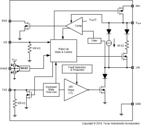
The TLIN2021-Q1 is a local interconnect network (LIN) physical layer transceiver. LIN is a low speed universal asynchronous receiver transmitter (UART) communication protocol that supports automotive in-vehicle networking.

The TLIN2021-Q1 transmitter supports data rates up to 20 kbps and the receiver supports data rates up to 100 kbps for faster end-of-line programming. The TLIN2021-Q1 controls the state of the LIN bus via the TXD pin and reports the state of the bus on its open-drain RXD output pin. The device has a current-limited wave-shaping driver to reduce electromagnetic emissions (EME).

The TLIN2021-Q1 is designed to support 24-V applications with a wide input voltage operating range and also supports low-power sleep mode. The device supports wake-up from low-power mode via wake over LIN, the WAKE pin, or the EN pin. The device allows for system-level reductions in battery current consumption by selectively enabling the various power supplies that may be present on a node through the TLIN2021-Q1 INH output pin.

The TLIN2021-Q1 integrates a resistor for LIN responder applications, ESD protection, and fault protection which allow for a reduced amount of external components in the applications. The device prevents back-feed current through LIN to the supply input in case of a ground shift or supply voltage disconnection.

Elecena nie prowadzi sprzedaży elementów elektronicznych, ani w niej nie pośredniczy.

Produkt pochodzi z oferty sklepu