elecena.pl

TLIN1029A-Q1 Local Interconnect Network (LIN) Transceiver with Dominant State Timeout

Texas Instruments

TLIN1029A-Q1 Local Interconnect Network (LIN) Transceiver with Dominant State Timeout RSS Sample
  • Darmowa próbka
MPN:
TLIN1029A-Q1
Producent:
TEXAS INSTRUMENTS
Dodany do bazy:
Ostatnio widziany:

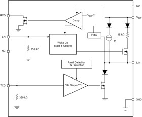
The TLIN1029A-Q1 is a local interconnect network (LIN) physical layer transceiver with integrated wake-up and protection features, compliant with LIN 2.0, LIN 2.1, LIN 2.2, LIN 2.2 A and ISO/DIS 17987–4 standards. LIN is a single-wire bidirectional bus typically used for in-vehicle networks using data rates up to 20 kbps. The TLIN1029A-Q1 is designed to support 12-V applications with wider operating voltage and additional bus-fault protection.

The LIN receiver supports data rates up to 100 kbps for faster in-line programming. The TLIN1029A-Q1 converts the data stream on the TXD input into a LIN bus signal using a current-limited wave-shaping driver which reduces electromagnetic emissions (EME). The receiver converts the data stream to logic level signals that are sent to the microprocessor through the open-drain RXD pin. Ultra-low current consumption is possible using the sleep mode which allows wake-up via LIN bus or EN pin.

space

Elecena nie prowadzi sprzedaży elementów elektronicznych, ani w niej nie pośredniczy.

Produkt pochodzi z oferty sklepu