elecena.pl

RS-485 transceiver with OOK modulation for power line communication

Texas Instruments

RS-485 transceiver with OOK modulation for power line communication RSS Sample
  • Darmowa próbka
MPN:
THVD8000
Producent:
TEXAS INSTRUMENTS
Dodany do bazy:
Ostatnio widziany:

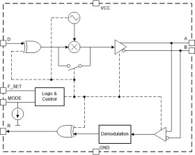
THVD8000 is an RS-485 transceiver with on-off keying (OOK) modulation and demodulation built in for power line communication. Modulating data onto existing power lines allows power delivery and data communication to share a common pair of wires, resulting in a significant reduction of the system cost.

A pin programmable interface simplifies the system design. The carrier frequency can be adjusted by changing an external resistor on the FSET pin. A broad range of carrier frequencies gives the system designer the flexibility to choose the external inductors and capacitors. In addition, OOK modulation operates with immunity to data polarity for ease of system installations.

Elecena nie prowadzi sprzedaży elementów elektronicznych, ani w niej nie pośredniczy.

Produkt pochodzi z oferty sklepu