elecena.pl

Automotive CAN transceiver with silent mode for cost-optimized designs

Texas Instruments

Automotive CAN transceiver with silent mode for cost-optimized designs RSS Sample
  • Darmowa próbka
MPN:
TCAN857-Q1
Producent:
TEXAS INSTRUMENTS
Dodany do bazy:
Ostatnio widziany:

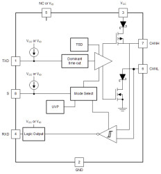
The TCAN857-Q1 is a high speed controller area network (CAN) transceiver that meets the physical layer requirements of the ISO 11898-2:2024 high-speed CAN specification. The transceiver is designed for classical CAN and CAN FD networks up to 5 megabits per second (Mbps).

The transceiver supports two modes of operation; normal mode and silent mode. The transceiver also includes many protection and diagnostic features including thermal shutdown (TSD), TXD-dominant timeout (DTO), and bus fault protection up to ±40V. The device has defined fail-safe behavior in supply under-voltage or floating pin scenarios.

The transceiver features an integrated level shifter on the VIO pin which supplies internal logic-level translation for interfacing the transceiver I/Os directly to 3.3V, or 5V logic level. These transceivers are not only available in industry-standard SOIC-8 and VSON-8 packages, but also have a space-saving small footprint SOT-23 package option.

Elecena nie prowadzi sprzedaży elementów elektronicznych, ani w niej nie pośredniczy.

Produkt pochodzi z oferty sklepu