Automotive CAN transceiver with standby for cost-optimized designs
Texas Instruments
RSS
Sample
- Darmowa próbka
- MPN:
- TCAN844-Q1
- Producent:
- TEXAS INSTRUMENTS
- Dodany do bazy:
- Ostatnio widziany:
Sugerowane produkty dla tcan844
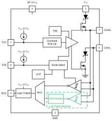
The TCAN844-Q1 is a high speed controller area network (CAN) transceiver that is compatible with physical layer requirements of the ISO 11898-2:2024 high-speed CAN specification.
The device includes internal logic level translation via the VIO pin to allow for interfacing the transceiver I/O directly to 3.3V, or 5V logic levels. The transceiver supports a low-power standby mode and wake over CAN which is compatible to the ISO 11898-2:2024 defined wake-up pattern (WUP).
The transceivers also include thermal-shutdown (TSD), TXD-dominant time-out (DTO), supply undervoltage detection, and ±40V bus fault protection. The devices have defined fail-safe behavior in supply undervoltage or floating pin scenarios. These transceivers are not only available in industry-standard SOIC-8 and VSON-8 packages, but also have a space-saving small footprint SOT-23 package option.
Elecena nie prowadzi sprzedaży elementów elektronicznych, ani w niej nie pośredniczy.
Produkt pochodzi z oferty sklepu Texas Instruments