elecena.pl

Automotive CAN FD system basis chip with LDO output and watchdog

Texas Instruments

Automotive CAN FD system basis chip with LDO output and watchdog RSS Sample
  • Darmowa próbka
MPN:
TCAN1164-Q1
Producent:
TEXAS INSTRUMENTS
Dodany do bazy:
Ostatnio widziany:

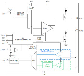
The TCAN1164-Q1 is a high-speed Controller Area Network (CAN) system basis chip (SBC) that meets the physical layer requirements of the ISO 11898-2:2016 high-speed CAN specification. The transceiver supports both classical CAN and CAN FD networks up to 8 megabits per second (Mbps) (TCAN1164-Q1) or 5-Mbps (TCAN1164T-Q1).

The TCAN1164-Q1 supports a wide input supply range and integrates a 5-V LDO output. The 5-V LDO output (VCCOUT) supplies the CAN transceiver voltage internally as well as additional current externally.

Elecena nie prowadzi sprzedaży elementów elektronicznych, ani w niej nie pośredniczy.

Produkt pochodzi z oferty sklepu