elecena.pl

25-W, digital input, 4.5-V to 24-V 6-A peak smart amp with I/V sense for speaker protection

Texas Instruments

25-W, digital input, 4.5-V to 24-V 6-A peak smart amp with I/V sense for speaker protection RSS Sample
  • Darmowa próbka
MPN:
TAS2780
Producent:
TEXAS INSTRUMENTS
Dodany do bazy:
Ostatnio widziany:

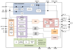
The TAS2780 is a mono, digital input Class-D audio amplifier optimized for efficiently driving high peak power into loudspeakers. The Class-D amplifier is capable of delivering 25 W of continuous power into a 4 Ω load with less than 1% THD+N at a supply voltage of 18 V. The broad voltage input range and the high output power makes this amplifier versatile enough to work with battery or line powered systems.

The TAS2780 can be used as a conventional amp or with host-based speaker protection algorithms. The integrated speaker voltage and current sense provides for real time feedback of loudspeaker conditions to the protection algorithms through a return I2S path.

Y-Bridge power architecture improves amplifier efficiency by internally selecting the supplies for optimal headroom. Brownout prevention scheme with multiple thresholds allows reducing the gain in signal path when the supply drops.

Up to eight TAS2780 devices can share a common bus via I2S/TDM and I2C/SPI interfaces.

The TAS2780 is available in a 30 pin HR-QFN package for a compact PCB footprint.

Elecena nie prowadzi sprzedaży elementów elektronicznych, ani w niej nie pośredniczy.

Produkt pochodzi z oferty sklepu