elecena.pl

7-W, digital input smart amp with I/V sense for speaker protection & integrated 13-V Class-H boost

Texas Instruments

7-W, digital input smart amp with I/V sense for speaker protection & integrated 13-V Class-H boost RSS Sample
  • Darmowa próbka
MPN:
TAS2564
Producent:
TEXAS INSTRUMENTS
Dodany do bazy:
Ostatnio widziany:

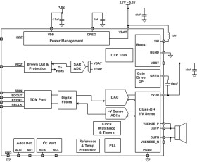
The TAS2564 is a digital input, Class-D audio amplifier with a 256 level, 13 V Class-H boost. The robust 13 V Class-H boost provides the power needed for peak output while the algorithmically-controlled 256 level boost reduces the average power consumption. The boost is easily configured with PurePath Console GUI.

The Class-D amplifier is capable of delivering 7 W of peak power into an 8 Ω. TAS2564 is 83.5% efficient at 1 W output level. Integrated speaker voltage and current sense provides real time monitoring to keep speakers in the safe operation area.

Battery tracking peak voltage limiter with brown-out prevention optimizes amplifier headroom over the entire battery discharge. Up to four devices can share a common bus via I2S/TDM + I 2C interfaces.

Elecena nie prowadzi sprzedaży elementów elektronicznych, ani w niej nie pośredniczy.

Produkt pochodzi z oferty sklepu