Quad, low-offset (10 μV), low-noise (6 nV/rtHz) femtoampere-bias-current e-trim™ op amp
Texas Instruments
RSS
Sample
- Darmowa próbka
- MPN:
- OPA4392
- Producent:
- TEXAS INSTRUMENTS
- Dodany do bazy:
- Ostatnio widziany:
Sugerowane produkty dla femtoampere
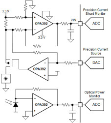
The OPAx392 family of operational amplifiers (OPA392, OPA2392, and OPA4392) features ultra-low offset, offset drift, and input bias current with rail-to-rail input and output operation. In addition to precision dc accuracy, the ac performance is optimized for low noise and fast-settling transient response. These features make the OPAx392 an excellent choice for driving high-precision analog-to-digital converters (ADCs) or buffering the output of high-resolution, digital-to-analog converters (DACs).
The OPAx392 feature TIs e-trim™ operational amplifier technology to achieve ultra-low offset voltage and offset voltage drift without any input chopping or auto-zero techniques. This technique enables ultra-low input bias current for sensor inputs or photodiode current-to-voltage measurements, creating high-performance transimpedance stages for optical modules or medical instrumentation.
Elecena nie prowadzi sprzedaży elementów elektronicznych, ani w niej nie pośredniczy.
Produkt pochodzi z oferty sklepu Texas Instruments