elecena.pl

Single, micropower (24 μA), low-offset (100 μV), high speed-to-power ratio RRIO op amp

Texas Instruments

Single, micropower (24 μA), low-offset (100 μV), high speed-to-power ratio RRIO op amp RSS Sample
  • Darmowa próbka
MPN:
OPA396
Producent:
TEXAS INSTRUMENTS
Dodany do bazy:
Ostatnio widziany:

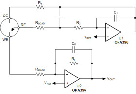
The OPA396 features a combination of high bandwidth (1 MHz) along with very low quiescent current (23.5 µA) in a high-precision amplifier. These features combined with rail-to-rail input and output make this device an exceptional choice in high-gain, low-power applications. Ultra-low input bias current of 10 fA, 100 µV of offset (maximum), and 1.2 µV/°C of drift over temperature help maintain high precision in ratiometric and amperometric sensor front ends that have demanding low-power requirements.

The OPA396 uses Texas Instrument’s proprietary e‑trim™ operational amplifier technology, enabling a unique combination of ultra-low offset and low input offset drift without the need for any input switching or auto-zero techniques. The CMOS-based technology platform also features a modern, robust output stage design that is tolerant of high output capacitance, alleviating stability problems that are common in typical low-power amplifiers.

Elecena nie prowadzi sprzedaży elementów elektronicznych, ani w niej nie pośredniczy.

Produkt pochodzi z oferty sklepu