4-V to 36-V, 1-A step-down converter
Texas Instruments
RSS
Sample
- Darmowa próbka
- MPN:
- LV284
- Producent:
- TEXAS INSTRUMENTS
- Dodany do bazy:
- Ostatnio widziany:
Sugerowane produkty dla lv284
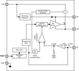
The LV284 is a PWM DC/DC buck (step-down) regulator. With a wide input range from 4 V to 40 V, the device is designed for a wide range of applications from industrial to automotive. An ultra-low, 1-µA shutdown current prolongs battery life. Operating frequency is fixed at 0.7 MHz allowing the use of small external components while still being able to have low output ripple voltage. Soft-start and compensation circuits are implemented internally, and these allow the device to be used with minimum external components.
The LV284 is optimized for up to 1-A load current. The device has a 0.765-V nominal feedback voltage.
The device has built-in protection features such as pulse-by-pulse current limit, thermal sensing and shutdown due to excessive power dissipation. The LV284 is available in a low profile TSOT-6L package (2.9 mm × 1.6 mm × 0.85 mm).
Elecena nie prowadzi sprzedaży elementów elektronicznych, ani w niej nie pośredniczy.
Produkt pochodzi z oferty sklepu Texas Instruments