elecena.pl

Dual bank 4-channel output 1.8V, 2.5V and 3.3V LVDS buffer

Texas Instruments

Dual bank 4-channel output 1.8V, 2.5V and 3.3V LVDS buffer RSS Sample
  • Darmowa próbka
MPN:
LMK1D2104
Producent:
TEXAS INSTRUMENTS
Dodany do bazy:
Ostatnio widziany:

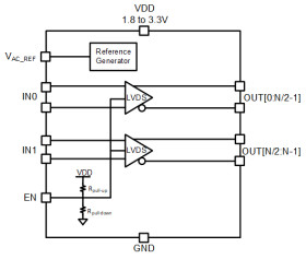
The LMK1D210x clock buffer distributes two clock inputs (IN0 and IN1) to a total of up to 8 pairs of differential LVDS clock outputs (OUT0, OUT7) with minimum skew for clock distribution. Each buffer block consists of one input and up to 4 LVDS outputs. The inputs can either be LVDS, LVPECL, HCSL, CML or LVCMOS.

The LMK1D210x is specifically designed for driving 50-Ω transmission lines. In case of driving the inputs in single-ended mode, the appropriate bias voltage as shown in Figure 9-6 must be applied to the unused negative input pin.

Using the control pin (EN), output banks can either be enabled or disabled. If this pin is left open, two buffers with all outputs are enabled, if switched to a logic "0", both banks with all outputs are disabled (static logic "0"), if switched to a logic "1", one bank and its outputs are disabled while another bank with its outputs are enabled. The part supports a fail-safe function. The device further incorporates an input hysteresis which prevents random oscillation of the outputs in the absence of an input signal.

The device operates in 1.8-V or 2.5-V or 3.3-V supply environment and is characterized from –40°C to 105°C (ambient temperature). The LMK1D210x package variant is shown in the table below:

Elecena nie prowadzi sprzedaży elementów elektronicznych, ani w niej nie pośredniczy.

Produkt pochodzi z oferty sklepu