elecena.pl

3-V to 65-V, automotive ideal diode controller driving back to back NFETs

Texas Instruments

3-V to 65-V, automotive ideal diode controller driving back to back NFETs RSS Sample
  • Darmowa próbka
MPN:
LM7480-Q1
Producent:
TEXAS INSTRUMENTS
Dodany do bazy:
Ostatnio widziany:

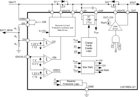
The LM7480x-Q1 ideal diode controller drives and controls external back to back N-Channel MOSFETs to emulate an ideal diode rectifier with power path ON/OFF control and overvoltage protection. The wide input supply of 3 V to 65 V allows protection and control of 12-V and 24-V automotive battery powered ECUs. The device can withstand and protect the loads from negative supply voltages down to –65 V. An integrated ideal diode controller (DGATE) drives the first MOSFET to replace a Schottky diode for reverse input protection and output voltage holdup. With a second MOSFET in the power path the device allows load disconnect (ON/OFF control) and overvoltage protection using HGATE control. The device features an adjustable overvoltage cut-off protection feature. LM7480-Q1 has two variants, LM74800-Q1 and LM74801-Q1. LM74800-Q1 employs reverse current blocking using linear regulation and comparator scheme vs. LM74801-Q1 which supports comparator based scheme. With Common Drain configuration of the power MOSFETs, the mid-point can be utilized for OR-ing designs using an another ideal diode. The LM7480x-Q1 has a maximum voltage rating of 65 V. The loads can be protected from extended overvoltage transients like 200-V Unsuppressed Load Dumps in 24-V Battery systems by configuring the device with external MOSFETs in Common Source topology.

Elecena nie prowadzi sprzedaży elementów elektronicznych, ani w niej nie pośredniczy.

Produkt pochodzi z oferty sklepu