36-V, 4-A synchronous converter in an enhanced EMI QFN package with wettable flank and external pad
Texas Instruments
RSS
Sample
- Darmowa próbka
- MPN:
- LM60440
- Producent:
- TEXAS INSTRUMENTS
- Dodany do bazy:
- Ostatnio widziany:
Sugerowane produkty dla lm60430
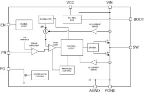
The LM604x0 regulator is an easy-to-use, synchronous, step-down DC/DC converter that delivers best-in-class efficiency for rugged industrial applications. The LM60430 drives up to 3-A of load current, and the LM60440 is industrys smallest 4A step-down converter.
The LM604x0 is available in an ultra-miniature WQFN package with wettable flanks and a standard QFN pin-out with a thermal pad to enhance thermal performance. This enhanced QFN package features extremely small parasitic inductance and resistance, enabling very high efficiency while minimizing switch node ringing and dramatically reducing EMI.
The LM604x0 uses peak-current-mode control to automatically fold back frequency at light load to ensure exceptional efficiency across the entire load range. The low power dissipation paired with a thermally optimized QFN package enables a power dense solution size. In addition the device requires few external components and has a pinout designed for simple PCB layout. The small solution size and feature set of the LM604x0 are designed to simplify implementation for a wide range of end equipment.
This device is also available in an AEC-Q100-qualified version.
Elecena nie prowadzi sprzedaży elementów elektronicznych, ani w niej nie pośredniczy.
Produkt pochodzi z oferty sklepu Texas Instruments