elecena.pl

Ultra-low noise (1 nV/√Hz), high-speed (28 MHz, 35 V/μs) precision (35 μV) instrumentation amplifier

Texas Instruments

Ultra-low noise (1 nV/√Hz), high-speed (28 MHz, 35 V/μs) precision (35 μV) instrumentation amplifier RSS Sample
  • Darmowa próbka
MPN:
INA849
Producent:
TEXAS INSTRUMENTS
Dodany do bazy:
Ostatnio widziany:

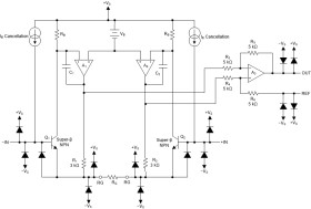
The INA849 is an ultra-low noise instrumentation amplifier optimized for maximum accuracy in high-resolution systems and operation over a wide single-supply or dual-supply range. The device offers significantly lower input bias current than competitors as a result of super-beta input transistors. A state-of-the-art manufacturing process provides exceptionally low voltage noise, input offset voltage, and offset voltage drift.

Precisely matched integrated resistors provide a high, 92-dB (G = 1) common-mode rejection across the full input common-mode range. A single external resistor sets any gain from 1 to 10,000. The current-feedback topology of the INA849 provides wide bandwidth at higher gains for very-small, fast-moving signals. For example, the device provides 8 MHz of bandwidth at G = 100, and 28 MHz at a G = 1, with a fast 0.4-µs settling time (0.01%) for directly driving high-resolution, analog-to-digital converters (ADCs).

Elecena nie prowadzi sprzedaży elementów elektronicznych, ani w niej nie pośredniczy.

Produkt pochodzi z oferty sklepu