elecena.pl

AEC-Q100, 26-V, 350-kHz current sense amplifier with integrated overcurrent comparator

Texas Instruments

AEC-Q100, 26-V, 350-kHz current sense amplifier with integrated overcurrent comparator RSS Sample
  • Darmowa próbka
MPN:
INA381-Q1
Producent:
TEXAS INSTRUMENTS
Dodany do bazy:
Ostatnio widziany:

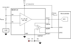
The INA381-Q1 includes both a 26-V common-mode, current-sensing amplifier and a high-speed comparator. This device detects overcurrent conditions by measuring the voltage developed across a current-shunt resistor and comparing that voltage to a user-defined threshold limit set by the comparator reference pin. The current-shunt monitor can measure differential voltage signals on common-mode voltages that vary from –0.2 V up to 26 V, independent of the supply voltage.

The open-drain alert output can be configured to operate in two modes: transparent or latched. In transparent mode, the output status follows the input state. In latched mode, the alert output is cleared only when the latch is reset. The standalone comparator large-signal alert response time is less than 2 µs, allowing for quick detection of overcurrent events. The total system overcurrent protection response time provided by the INA381-Q1 is less than 10 µs.

This device operates from a single 2.7-V to 5.5-V supply, drawing a maximum supply current of 350 µA. The device is specified over an operating temperature range of –40°C to +125°C, and is available in the 10-pin VSSOP package.

Elecena nie prowadzi sprzedaży elementów elektronicznych, ani w niej nie pośredniczy.

Produkt pochodzi z oferty sklepu