80-V, bidirectional ±75-A zero-drift current-sense amplifier with PWM rejection and shunt resistor
Texas Instruments
RSS
Sample
- Darmowa próbka
- MPN:
- INA254
- Producent:
- TEXAS INSTRUMENTS
- Dodany do bazy:
- Ostatnio widziany:
Sugerowane produkty dla ina254
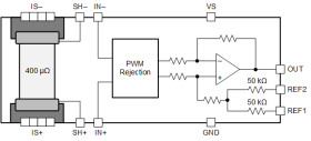
The INA254 is a voltage-output, current sense amplifier with a 400-µΩ integrated shunt resistor. The INA254 is designed to monitor bidirectional currents over a wide common-mode range from –4 V to +80 V, independent of the supply voltage. Three fixed gains are available: 20 mV/A, 40 mV/A, and 75 mV/A. The integration of the precision resistor with a zero-drift chopped amplifier provides calibration equivalent measurement accuracy, ultra-low temperature drift performance of ±45 ppm/°C (maximum), and an optimized Kelvin layout for the sensing resistor.
The INA254 is designed with enhanced PWM rejection circuitry to suppress large (dv/dt) signals that enable real-time continuous current measurements. The measurements are critical for in-line current measurements in a motor-drive application, and for solenoid valve control applications.
This device operates from a single 2.7-V to 5.5-V power supply, drawing a maximum of 2.4 mA of supply current. All gain versions are specified over the extended operating temperature range (–40°C to +125°C), and are available in a 24-pin HTSSOP package.
Elecena nie prowadzi sprzedaży elementów elektronicznych, ani w niej nie pośredniczy.
Produkt pochodzi z oferty sklepu Texas Instruments